[請益] 海外銀行內的資金操作
在新加坡渣打銀行內的美金
隨著美國降息
現在只剩六個月2.78%的利率了
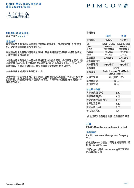
那裏的理專一直遊說我買它們家的基金
說某檔專作債券的基金扣掉手續費後每月配息實拿5~6%
(我是很懷疑啦)
這是他給我的資料
https://i.postimg.cc/13PNZZrp/112306.jpg

但是我覺得奇怪看這裡寫今年收益也才2.83?
https://i.postimg.cc/T1ghZkyt/112307.jpg

不知道這種銀行代銷的基金
大家有什麼看法和建議?
還是若追求低風險的話應該IB買26-Week的Bills就好了?
--
※ 發信站: 批踢踢實業坊(ptt.cc), 來自: 118.165.98.111 (臺灣)
※ 文章網址: https://www.ptt.cc/bbs/Foreign_Inv/M.1763397962.A.39A.html
→
11/18 01:15,
1月前
, 1F
11/18 01:15, 1F
→
11/18 01:17,
1月前
, 2F
11/18 01:17, 2F
推
11/18 01:38,
1月前
, 3F
11/18 01:38, 3F
→
11/18 01:39,
1月前
, 4F
11/18 01:39, 4F
推
11/18 03:19,
1月前
, 5F
11/18 03:19, 5F
→
11/18 03:20,
1月前
, 6F
11/18 03:20, 6F
→
11/18 03:21,
1月前
, 7F
11/18 03:21, 7F
→
11/18 07:31,
1月前
, 8F
11/18 07:31, 8F
→
11/18 07:31,
1月前
, 9F
11/18 07:31, 9F
→
11/18 11:15,
1月前
, 10F
11/18 11:15, 10F
→
11/18 23:09,
1月前
, 11F
11/18 23:09, 11F
→
11/18 23:09,
1月前
, 12F
11/18 23:09, 12F
→
11/18 23:09,
1月前
, 13F
11/18 23:09, 13F
推
11/19 02:04,
1月前
, 14F
11/19 02:04, 14F
→
11/20 07:19,
1月前
, 15F
11/20 07:19, 15F
→
11/20 07:21,
1月前
, 16F
11/20 07:21, 16F
Foreign_Inv 近期熱門文章
PTT職涯區 即時熱門文章
63
105