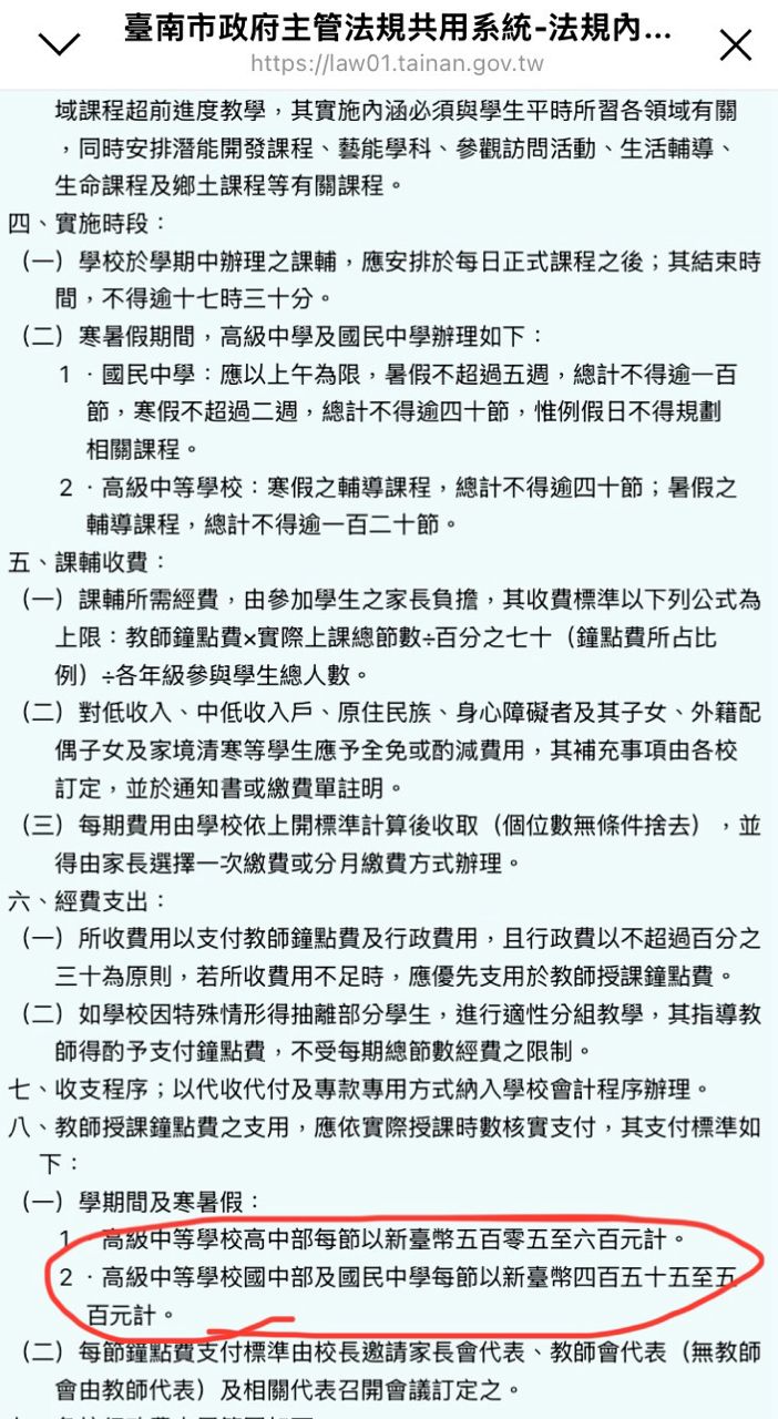
請益調漲後各縣市的課業輔導費
鐘點費調高20%後,各縣市也陸續宣布課後輔導費調漲,以國中原本第八節大多450元為例
,目前已知高雄、屏東等調為540元(20%)、臺南455-500元(最高調漲11%),其他縣市
尚在網路上找不太到資料,能否請老師們幫忙補充呢?感謝
--
※ 發信站: 批踢踢實業坊(ptt.cc), 來自: 1.174.232.91 (臺灣)
※ 文章網址: https://www.ptt.cc/bbs/Teacher/M.1770976391.A.ABD.html
推
02/13 17:57,
3月前
, 1F
02/13 17:57, 1F
→
02/13 17:57,
3月前
, 2F
02/13 17:57, 2F
※ 編輯: sokolova1002 (1.174.232.91 臺灣), 02/13/2026 18:12:30
→
02/13 18:20,
3月前
, 3F
02/13 18:20, 3F

→
02/13 18:20,
3月前
, 4F
02/13 18:20, 4F
推
02/13 18:26,
3月前
, 5F
02/13 18:26, 5F
推
02/13 18:40,
3月前
, 6F
02/13 18:40, 6F
推
02/13 19:01,
3月前
, 7F
02/13 19:01, 7F
推
02/13 22:04,
3月前
, 8F
02/13 22:04, 8F
推
02/14 15:16,
2月前
, 9F
02/14 15:16, 9F
推
02/14 15:19,
2月前
, 10F
02/14 15:19, 10F
推
02/14 15:47,
2月前
, 11F
02/14 15:47, 11F
推
02/15 03:43,
2月前
, 12F
02/15 03:43, 12F
→
02/15 03:43,
2月前
, 13F
02/15 03:43, 13F
推
02/15 06:35,
2月前
, 14F
02/15 06:35, 14F
推
02/15 06:50,
2月前
, 15F
02/15 06:50, 15F
推
02/15 10:19,
2月前
, 16F
02/15 10:19, 16F
推
02/15 15:18,
2月前
, 17F
02/15 15:18, 17F
→
02/15 15:18,
2月前
, 18F
02/15 15:18, 18F
→
02/15 15:18,
2月前
, 19F
02/15 15:18, 19F
推
02/15 15:25,
2月前
, 20F
02/15 15:25, 20F
推
02/15 15:37,
2月前
, 21F
02/15 15:37, 21F
→
02/15 15:37,
2月前
, 22F
02/15 15:37, 22F
推
02/16 03:43,
2月前
, 23F
02/16 03:43, 23F
推
02/16 10:54,
2月前
, 24F
02/16 10:54, 24F
推
02/16 12:59,
2月前
, 25F
02/16 12:59, 25F
推
02/16 13:23,
2月前
, 26F
02/16 13:23, 26F
→
02/16 13:23,
2月前
, 27F
02/16 13:23, 27F
推
02/16 13:32,
2月前
, 28F
02/16 13:32, 28F
推
02/16 15:06,
2月前
, 29F
02/16 15:06, 29F
→
02/16 15:06,
2月前
, 30F
02/16 15:06, 30F
推
02/16 15:57,
2月前
, 31F
02/16 15:57, 31F
→
02/16 15:57,
2月前
, 32F
02/16 15:57, 32F
→
02/16 15:57,
2月前
, 33F
02/16 15:57, 33F
推
02/16 17:56,
2月前
, 34F
02/16 17:56, 34F
推
02/16 20:11,
2月前
, 35F
02/16 20:11, 35F
→
02/16 20:11,
2月前
, 36F
02/16 20:11, 36F
推
02/17 15:24,
2月前
, 37F
02/17 15:24, 37F
推
02/18 14:18,
2月前
, 38F
02/18 14:18, 38F
→
02/18 20:48,
2月前
, 39F
02/18 20:48, 39F
推
02/19 22:27,
2月前
, 40F
02/19 22:27, 40F
→
02/19 22:30,
2月前
, 41F
02/19 22:30, 41F
→
02/19 22:30,
2月前
, 42F
02/19 22:30, 42F
→
02/19 22:30,
2月前
, 43F
02/19 22:30, 43F
→
02/20 01:05,
2月前
, 44F
02/20 01:05, 44F
推
02/20 09:35,
2月前
, 45F
02/20 09:35, 45F
→
02/20 09:35,
2月前
, 46F
02/20 09:35, 46F
→
02/20 09:35,
2月前
, 47F
02/20 09:35, 47F
→
02/20 11:44,
2月前
, 48F
02/20 11:44, 48F
→
02/20 11:44,
2月前
, 49F
02/20 11:44, 49F

※ 編輯: sokolova1002 (27.52.128.130 臺灣), 02/20/2026 11:45:57
推
02/20 17:33,
2月前
, 50F
02/20 17:33, 50F
推
02/20 18:40,
2月前
, 51F
02/20 18:40, 51F
→
02/20 18:40,
2月前
, 52F
02/20 18:40, 52F
→
02/20 18:40,
2月前
, 53F
02/20 18:40, 53F
→
02/20 18:41,
2月前
, 54F
02/20 18:41, 54F
→
02/20 18:41,
2月前
, 55F
02/20 18:41, 55F
推
02/21 20:59,
2月前
, 56F
02/21 20:59, 56F
推
02/22 07:08,
2月前
, 57F
02/22 07:08, 57F
推
02/22 09:24,
2月前
, 58F
02/22 09:24, 58F
→
02/22 10:46,
2月前
, 59F
02/22 10:46, 59F
推
02/22 14:01,
2月前
, 60F
02/22 14:01, 60F
→
02/22 14:01,
2月前
, 61F
02/22 14:01, 61F
推
02/24 18:51,
2月前
, 62F
02/24 18:51, 62F
→
02/24 18:51,
2月前
, 63F
02/24 18:51, 63F
推
02/26 12:03,
2月前
, 64F
02/26 12:03, 64F
推
02/26 12:04,
2月前
, 65F
02/26 12:04, 65F

推
02/27 14:34,
2月前
, 66F
02/27 14:34, 66F
推
03/03 11:05,
2月前
, 67F
03/03 11:05, 67F
推
03/03 16:00,
2月前
, 68F
03/03 16:00, 68F
推
03/03 21:17,
2月前
, 69F
03/03 21:17, 69F

Teacher 近期熱門文章
PTT職涯區 即時熱門文章
9
29