[心得] 第二間房要不要賣掉?
今年好勤奮,大年初二就開工,來回答網友的來信,順手分享給大家,新手友好,老鳥不
用看!
------
網友的提問
https://i.mopix.cc/7AQZmY.jpg


----------
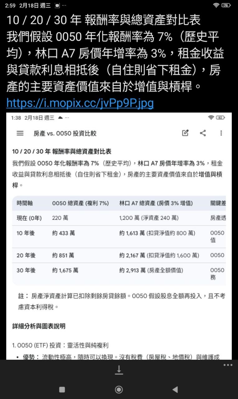
小盆栽大年初二回信:
https://i.mopix.cc/8fctpb.jpg
























--
※ 發信站: 批踢踢實業坊(ptt.cc), 來自: 114.36.144.92 (臺灣)
※ 文章網址: https://www.ptt.cc/bbs/home-sale/M.1771398877.A.D13.html
推
02/18 15:33,
4小時前
, 1F
02/18 15:33, 1F
→
02/18 15:39,
4小時前
, 2F
02/18 15:39, 2F
→
02/18 15:39,
4小時前
, 3F
02/18 15:39, 3F
→
02/18 15:41,
4小時前
, 4F
02/18 15:41, 4F
→
02/18 16:50,
3小時前
, 5F
02/18 16:50, 5F
推
02/18 16:53,
3小時前
, 6F
02/18 16:53, 6F
→
02/18 18:38,
1小時前
, 7F
02/18 18:38, 7F
home-sale 近期熱門文章
PTT職涯區 即時熱門文章