[閒聊] 意外發現台灣的房租太便宜了
最近有一篇新聞是日本人在說,台灣的物價太貴了,雖然這幾年我們常常出國,在觀光客
的眼裡,日本的物價非常便宜,吃東西買東西都不貴,尤其是女生去買日本品牌的化妝品
簡直是便宜到不行,台灣週年慶再也不去沖了!(所以才說有錢人都在國旅,沒錢的都去
日本旅遊了)
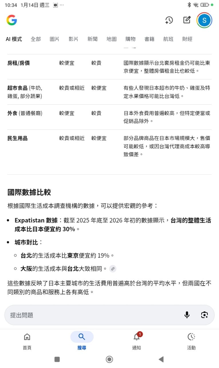
但是還是不敢相信台灣的物價,真的比日本貴嗎?所以就問了一下AI,沒想到AI點出了一
個關鍵點,就是超市那些牛奶雞蛋可能是比日本貴,難怪一堆人去日本買房,因為物價的
很好生活
但是台灣的租金實在太便宜了,細節放在下面大家自己看,所以如果大家說少子化就是抄
日本作業,那會不會未來的租金,就是比照日本呢???
然後看看交通費??再看看我們的tpass!
日本交通費比較貴這個我相信常出國人應該知道!
小盆栽
https://i.mopix.cc/5EZKCc.jpg



--
※ 發信站: 批踢踢實業坊(ptt.cc), 來自: 114.36.147.119 (臺灣)
※ 文章網址: https://www.ptt.cc/bbs/home-sale/M.1768358319.A.692.html
※ 編輯: planta (114.36.147.119 臺灣), 01/14/2026 10:39:40
※ 編輯: planta (114.36.147.119 臺灣), 01/14/2026 10:41:17
→
01/14 10:45,
1月前
, 1F
01/14 10:45, 1F
推
01/14 10:48,
1月前
, 2F
01/14 10:48, 2F
討論串 (同標題文章)
完整討論串 (本文為第 1 之 3 篇):
12
45
home-sale 近期熱門文章
32
127
PTT職涯區 即時熱門文章