[閒聊] 聽說,2026年8月起風
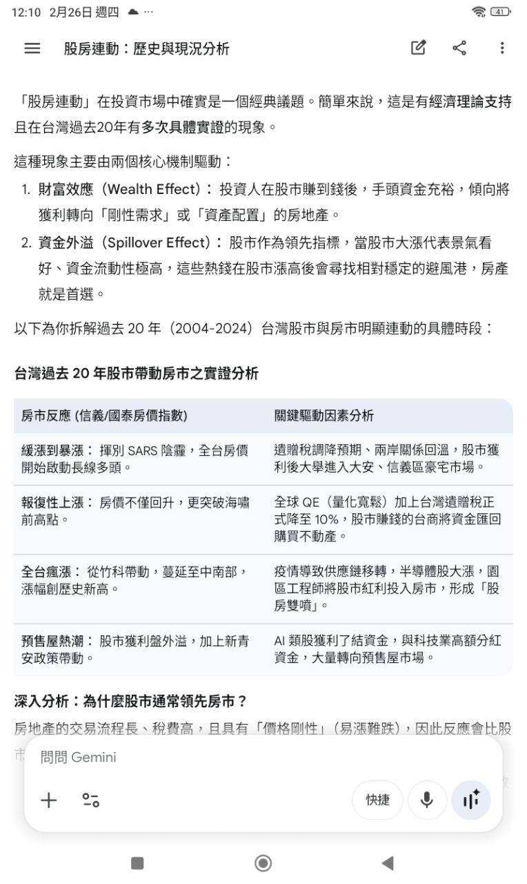
過去歷史的經驗,大家都知道股票跟房地產會連動,畢竟大漲大跌心情忐忑不安是必然的
,股票除長期持股以外,還有一波人會選擇獲利了結,落袋為安,雖然交易時間只要3天
,但是,猶豫不決三心二意一直到決定獲利了解,也是需要時間的,所以我請AI幫我調出
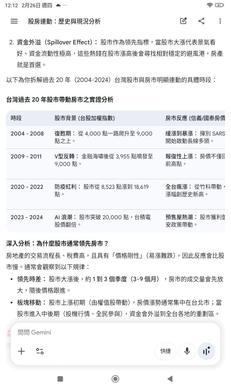
過去20年的股票大漲,帶動房地產的波段,得出的答案大概是這樣
https://i.mopix.cc/zjQSdo.jpg



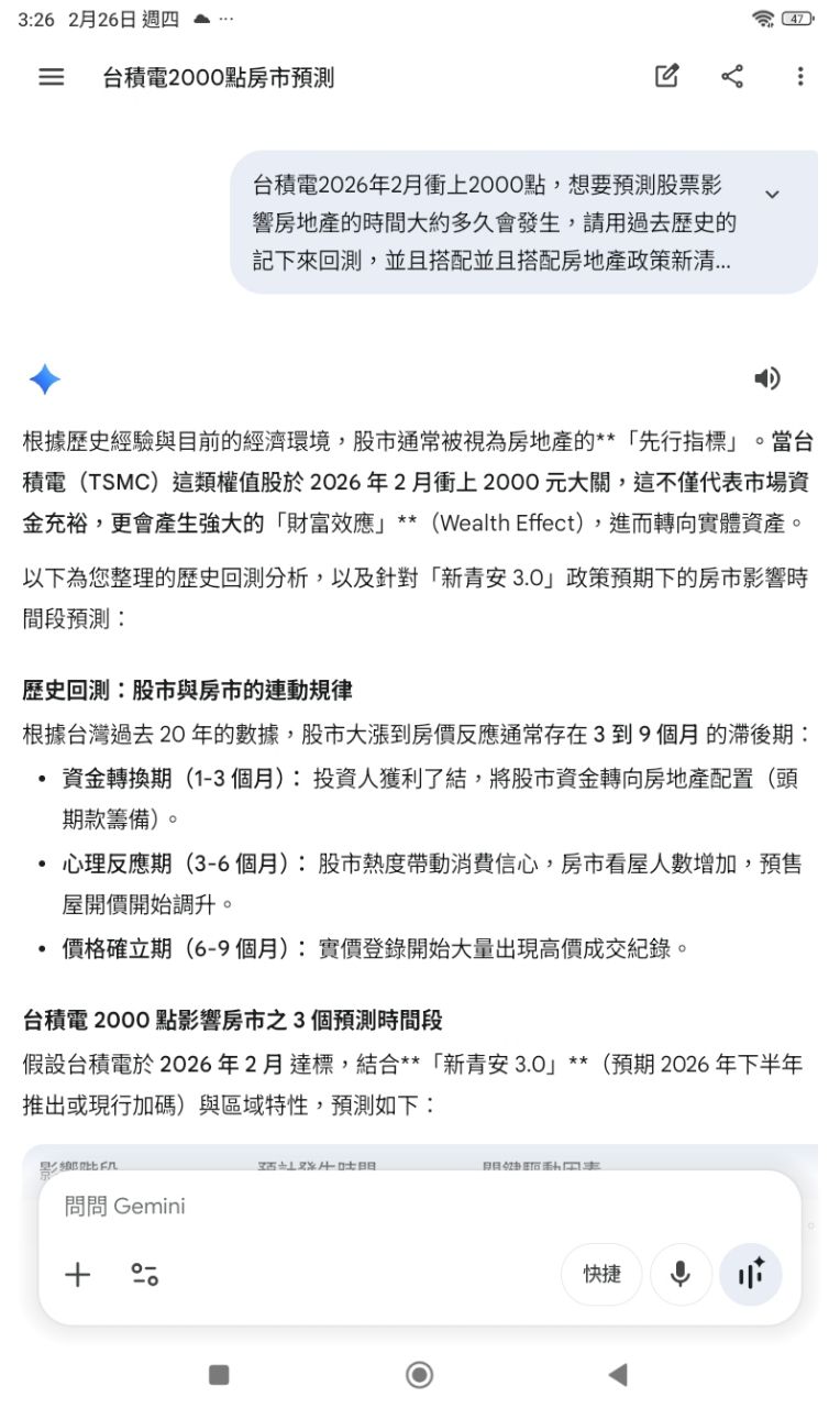
結論就是,短則三個月,長則9個月房地產會有一些連動!
雖然知道大概發酵的時間是3到9個月,
但是想要具體預估出是何時?
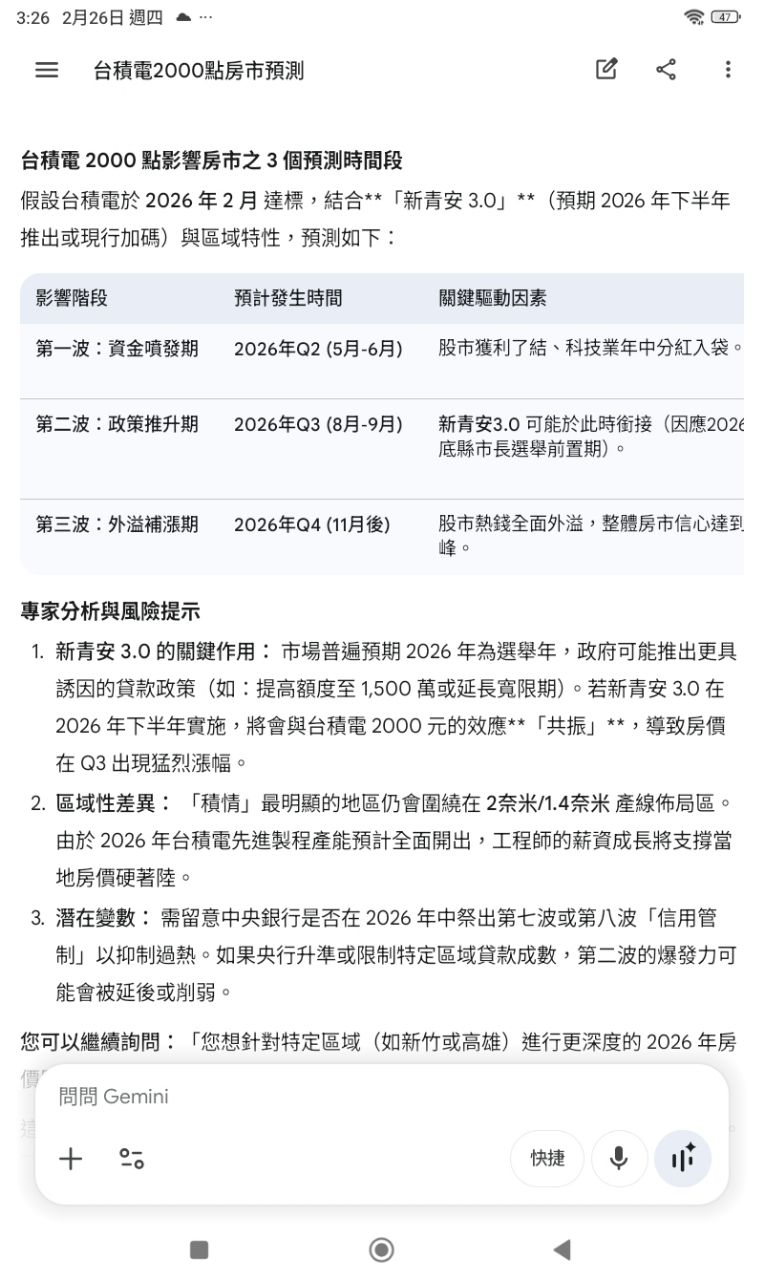
就必須要搭配今年要上線的新青安3.0政策去推估,
並且給我可能的時間點三個時間點,
理由跟心理因素,大家覺得這個回測準嗎?
大家覺得哪一個時間點最準呢?
年底還有選舉這個因素大家覺得會有影響嗎?
會不會台積電現在漲的時間點,正是時候?
搞不好大家還要回過頭來感謝金融,把錢錢全部趕去股票,第一桶金不能買房所以就放在
股票裡面,助攻頭期款滾雪球,本來只能買套房的現在可以買兩房了,台積電幫全民實現
居住正義,果然是護國神山!保家衛國實至名歸!!
不過投資一定有風險房地產也有可能還有更嚴苛的限制政策出來,所以大家記得用閒錢投
資,別把生活費投入喔!
知足常樂,過日子有點小確幸就好囉!
https://i.mopix.cc/SLv4KE.jpg


--
※ 發信站: 批踢踢實業坊(ptt.cc), 來自: 114.36.144.92 (臺灣)
※ 文章網址: https://www.ptt.cc/bbs/home-sale/M.1772091562.A.D13.html
※ 編輯: planta (114.36.144.92 臺灣), 02/26/2026 15:43:24
→
02/26 15:43,
1月前
, 1F
02/26 15:43, 1F
→
02/26 15:44,
1月前
, 2F
02/26 15:44, 2F
→
02/26 15:44,
1月前
, 3F
02/26 15:44, 3F
→
02/26 15:44,
1月前
, 4F
02/26 15:44, 4F
→
02/26 15:46,
1月前
, 5F
02/26 15:46, 5F
※ 編輯: planta (114.36.144.92 臺灣), 02/26/2026 15:46:31
推
02/26 15:47,
1月前
, 6F
02/26 15:47, 6F
→
02/26 15:49,
1月前
, 7F
02/26 15:49, 7F
→
02/26 15:49,
1月前
, 8F
02/26 15:49, 8F
推
02/26 15:51,
1月前
, 9F
02/26 15:51, 9F
推
02/26 15:54,
1月前
, 10F
02/26 15:54, 10F
→
02/26 15:54,
1月前
, 11F
02/26 15:54, 11F
推
02/26 15:55,
1月前
, 12F
02/26 15:55, 12F
→
02/26 15:55,
1月前
, 13F
02/26 15:55, 13F
噓
02/26 15:59,
1月前
, 14F
02/26 15:59, 14F
→
02/26 16:00,
1月前
, 15F
02/26 16:00, 15F
推
02/26 16:01,
1月前
, 16F
02/26 16:01, 16F
→
02/26 16:02,
1月前
, 17F
02/26 16:02, 17F
推
02/26 16:05,
1月前
, 18F
02/26 16:05, 18F
噓
02/26 16:08,
1月前
, 19F
02/26 16:08, 19F
→
02/26 16:08,
1月前
, 20F
02/26 16:08, 20F
→
02/26 16:08,
1月前
, 21F
02/26 16:08, 21F
拋磚引玉有沒有聽過,
磚頭沒有營養但是釣出高雄王就很值得
成功不必在我
推
02/26 16:10,
1月前
, 22F
02/26 16:10, 22F
推
02/26 16:12,
1月前
, 23F
02/26 16:12, 23F
→
02/26 16:12,
1月前
, 24F
02/26 16:12, 24F
噓
02/26 16:14,
1月前
, 25F
02/26 16:14, 25F
噓
02/26 16:15,
1月前
, 26F
02/26 16:15, 26F
→
02/26 16:18,
1月前
, 27F
02/26 16:18, 27F
→
02/26 16:19,
1月前
, 28F
02/26 16:19, 28F

→
02/26 16:24,
1月前
, 29F
02/26 16:24, 29F
→
02/26 16:38,
1月前
, 30F
02/26 16:38, 30F
→
02/26 16:38,
1月前
, 31F
02/26 16:38, 31F
→
02/26 16:46,
1月前
, 32F
02/26 16:46, 32F
→
02/26 16:48,
1月前
, 33F
02/26 16:48, 33F
→
02/26 16:48,
1月前
, 34F
02/26 16:48, 34F
→
02/26 16:48,
1月前
, 35F
02/26 16:48, 35F
→
02/26 16:48,
1月前
, 36F
02/26 16:48, 36F
噓
02/26 16:49,
1月前
, 37F
02/26 16:49, 37F
→
02/26 16:51,
1月前
, 38F
02/26 16:51, 38F
→
02/26 16:56,
1月前
, 39F
02/26 16:56, 39F
→
02/26 17:00,
1月前
, 40F
02/26 17:00, 40F

→
02/26 17:00,
1月前
, 41F
02/26 17:00, 41F

推
02/26 17:00,
1月前
, 42F
02/26 17:00, 42F
→
02/26 17:00,
1月前
, 43F
02/26 17:00, 43F

→
02/26 17:01,
1月前
, 44F
02/26 17:01, 44F

推
02/26 17:08,
1月前
, 45F
02/26 17:08, 45F
→
02/26 17:08,
1月前
, 46F
02/26 17:08, 46F
噓
02/26 17:09,
1月前
, 47F
02/26 17:09, 47F
→
02/26 17:11,
1月前
, 48F
02/26 17:11, 48F

→
02/26 17:12,
1月前
, 49F
02/26 17:12, 49F

→
02/26 17:12,
1月前
, 50F
02/26 17:12, 50F

→
02/26 17:18,
1月前
, 51F
02/26 17:18, 51F
推
02/26 17:19,
1月前
, 52F
02/26 17:19, 52F
→
02/26 17:21,
1月前
, 53F
02/26 17:21, 53F
→
02/26 17:21,
1月前
, 54F
02/26 17:21, 54F
推
02/26 17:27,
1月前
, 55F
02/26 17:27, 55F
→
02/26 17:27,
1月前
, 56F
02/26 17:27, 56F
→
02/26 17:27,
1月前
, 57F
02/26 17:27, 57F
→
02/26 17:29,
1月前
, 58F
02/26 17:29, 58F
→
02/26 17:29,
1月前
, 59F
02/26 17:29, 59F
噓
02/26 17:30,
1月前
, 60F
02/26 17:30, 60F
推
02/26 17:33,
1月前
, 61F
02/26 17:33, 61F
→
02/26 17:33,
1月前
, 62F
02/26 17:33, 62F
噓
02/26 17:49,
1月前
, 63F
02/26 17:49, 63F
推
02/26 17:54,
1月前
, 64F
02/26 17:54, 64F
推
02/26 17:54,
1月前
, 65F
02/26 17:54, 65F
推
02/26 17:57,
1月前
, 66F
02/26 17:57, 66F
→
02/26 17:57,
1月前
, 67F
02/26 17:57, 67F
推
02/26 18:01,
1月前
, 68F
02/26 18:01, 68F
推
02/26 18:11,
1月前
, 69F
02/26 18:11, 69F
噓
02/26 18:22,
1月前
, 70F
02/26 18:22, 70F
→
02/26 18:22,
1月前
, 71F
02/26 18:22, 71F
推
02/26 18:31,
1月前
, 72F
02/26 18:31, 72F
→
02/26 18:31,
1月前
, 73F
02/26 18:31, 73F
推
02/26 18:35,
1月前
, 74F
02/26 18:35, 74F
→
02/26 18:49,
1月前
, 75F
02/26 18:49, 75F
推
02/26 19:00,
1月前
, 76F
02/26 19:00, 76F
→
02/26 19:00,
1月前
, 77F
02/26 19:00, 77F
推
02/26 19:22,
1月前
, 78F
02/26 19:22, 78F
※ 編輯: planta (114.36.144.92 臺灣), 02/26/2026 19:28:59
推
02/26 19:27,
1月前
, 79F
02/26 19:27, 79F
→
02/26 19:28,
1月前
, 80F
02/26 19:28, 80F
推
02/26 20:19,
1月前
, 81F
02/26 20:19, 81F
推
02/26 20:40,
1月前
, 82F
02/26 20:40, 82F
→
02/26 20:54,
1月前
, 83F
02/26 20:54, 83F
推
02/26 22:05,
1月前
, 84F
02/26 22:05, 84F
噓
02/27 01:09,
1月前
, 85F
02/27 01:09, 85F
推
02/27 09:24,
1月前
, 86F
02/27 09:24, 86F
噓
02/27 09:52,
1月前
, 87F
02/27 09:52, 87F
→
02/27 11:27,
1月前
, 88F
02/27 11:27, 88F
噓
02/27 11:44,
1月前
, 89F
02/27 11:44, 89F
→
02/27 11:46,
1月前
, 90F
02/27 11:46, 90F
推
02/28 12:01,
1月前
, 91F
02/28 12:01, 91F
→
02/28 12:01,
1月前
, 92F
02/28 12:01, 92F
討論串 (同標題文章)
home-sale 近期熱門文章
PTT職涯區 即時熱門文章